-

Nuestra Historia Y Propósito

¿Qué hace el grupo GMNC?

GMNC GROUP es un grupo empresarial colombo – ecuatoriano creado con el fin de prestar servicios de comercialización, consultoría, asesoramiento y ayuda tanto a las empresas privadas como también a las administraciones públicas, en materia de planificación, organización, eficiencia, control, seguridad, logística y otras actividades afines.

 

Servicios Confiables

Como filosofía de vida y línea de acción de nuestra gestión diaria, les ofrecemos a nuestros clientes la máxima confiabilidad posible en el cuidado de sus intereses y por ello velamos cada día por el correcto desempeño de cada uno de los miembros de nuestra organización.

Nuestra Responsabilidad Corporativa

Nos ocupamos todo el tiempo de que cada una de las empresas que hacen parte de nuestra organización genere un desempeño ejemplar ante la comunidad, de manera que sea un referente de trabajo, responsabilidad y confiabilidad para todos. Nos preocupamos por tener vínculos comerciales y prestar servicios a personas y organizaciones confiables en su desempeño.

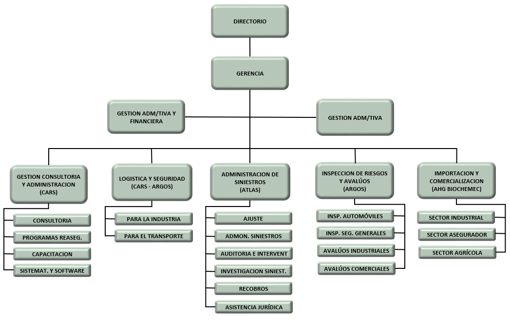
Estructura & Valores

Exito
 

nosotros creemos

Tenemos una visión

SER UN SOPORTE EFICAZ PARA EL DESARROLLO EMPRESARIAL ECUATORIANO.

Tenemos valores

Aenean et dolor pretium, feugiat leom nongial, aliquettiabser libero. Consectetur ut vestibulum vivamus vestibulum accumsa.

Tenemos una misión

PARA EL AÑO 2020 EL GRUPO SE PROYECTA COMO UNA ORGANIZACIÓN RECONOCIDA EN EL MERCADO ECUATORIANO DENTRO DEL RANKING DE LAS 50 MEJORES ORGANIZACIONES DE CONSULTORÍA DEL MERCADO.

Somos una marca

Aenean et dolor pretium, feugiat leom nongial, aliquettiabser libero. Consectetur ut vestibulum vivamus vestibulum accumsa.

Nos encanta saber qué opinan nuestros clientes